تشغيل وضع قابل للوصول بشكل أفضل
إيقاف تشغيل الوضع القابل للوصول بشكل أفضل
نسخة تجريبية مؤرشف

المملكة العربية السعودية

وزارة التعليم

جامعة الإمام محمد بن سعود الإسلامية

  • تسجيل الدخول
  • العربية
  • English
  • Français
السنة وعلومها

  • {{mainMenu.Title}} {{mainMenu.Title}}
    • {{subMenu.Title}}
  • العربية
  • English
  • Français
Skip Navigation Linksكلية أصول الدين والدعوةبرامج الدارسات العلياالسنة وعلومهابرنامج الماجستير
01 التعريف بالبرنامج
رسالة البرنامج وأهدافه
مخرجات التعلم
خصائص الخريج
الخطة الدراسية
منجزات وإحصائيات البرنامج
06 الخدمات الإلكترونية
الخدمات الإلكترونية
07 الأدلة واللوائح
الأدلة واللوائح
08 إدارة البرنامج والتواصل
إدارة البرنامج والتواصل

    رسالة البرنامج:


    إعداد كفاءات علمية وبحثية في السنة وعلومها، وتوظيف موارد البرنامج المادية والبشرية لخدمة المجتمع، وسد حاجة سوق العمل، وتحقيق التنمية الوطنية.


    أهداف البرنامج:


    1. إعداد كفاءات علمية متميزة في السنة وعلومها.

    2. التطور المهني والبحثي لمنسوبي البرنامج.

    3. تطوير البحث العلمي في البرنامج بما يواكب المستجدات والنوازل المختلفة.

    4. تلبية احتياجات سوق العمل في مجال السنة وعلومها.

    5. المشاركة الفعالة في خدمة المجتمع وحل قضاياه ومستجداته في مجال السنة النبوية.

    6. توظيف التقنية الحديثة وتطبيقاتها في خدمة مجال السنة النبوية وعلومها.


    ​​


    ​ بنهاية البرنامج يكون الطالبــ/ـة -إن شاء الله- قادراً على:

    3. نواتج تعلم البرنامج*

    المعرفة والفهم

    ع1

    وصف مصادر المحدثين في السنة النبوية وتراجم الرواة و الجرح والتعديل وبيان مصطلحاتهم في نقد الراوي والمروي.

    ع2

    بيان مناهج المحدثين في تدوين السنة وتصنيفها، والعلوم الأخرى المتعلقة بها.

    ع3

    استعراض الشروح الحديثية ومناهجها.

    ع4

    ذكر المناهج العلمية المعتبرة في البحوث المتعلقة بالسنة النبوية.

    المهارات

    م1

    استخراج الأحاديث والآثار وتراجم الرواة من مصادرها، واستنباط مناهج مصنفيها .

    م2

    الحكم على  الأحاديث والآثار والرواة وفق قواعد المحدثين.

    م3

    استعمال الصياغات الحديثية المتعارف عليها عند المحدثين في مواضعها وأحوالها المختلفة.

    م4

    كتابة رسالة علمية  وبحث في السنة وعلومها وفق ضوابط البحث العلمي المعتمدة.

    القيم والاستقلالية والمسؤولية

    ق 1

    التحلي بالأخلاق العلمية والنزاهة والأدب الجم في الكلام والكتابة والمناقشة.

    ق 2

    المشاركة بجدية وفاعلية ضمن المجموعات البحثية أو الحوارية.

    ق 3

    التواصل الفعال ومسؤولية التعلم الذاتي.


    ​

    خصائص الخريج

    1. يتسم بالوسطية والاعتدال في فكره وسلوكه ولديه المعرفة والوعي بما يرسخ اعتزازه بهويته الدينية والوطنية.

    2. قادر على استيعاب المعارف في مجال السنة وعلومها وتوظيفها وإنتاجها.

    3. يمتلك المعارف والمهارات الأساسية والقدرات التنافسية التي تؤهله للانخراط في سوق العمل بكفاءة.

    4. يوظف مهارات التفكير للوصول إلى نتائج فعالة في حل المشكلات، واتخاذ القرار، والإبداع، والابتكار.

    5. لديه المعرفة الأساسية بالتقنية، التي تمكنه من تطوير أدائه ومعارفه ومهاراته.

    6. لديه القدرة على جمع المعلومات من المصادر المتنوعة، وتحليلها، وتفسيرها، وتقويمها، وإعداد الأبحاث، والتقارير.

    7. يمتلك مهارات التواصل مع الآخرين وتفهم وجهات النظر المختلفة، والتفاعل الإيجابي.

    8. ​لديه القدرة على قيادة الفرق وتوجيه الآخرين لأداء المهام، وتحمل مسؤولية الإجراءات والقرارات والإسهام في الأعمال التطوعية وخدمة المجتمع.



    الخطة الدراسية بنظام الفصول الثلاثية

    المستوى الأول

    رمز المقرر

    اسم المقرر

    الساعات المعتمدة

    المتطلب السابق

    نظري

    عملي

    مجموع

    سنه6101

    دراسة الأسانيد

    4

    -

    4

    لا يوجد

    سنه6102

    تخريج الحديث

    4

    -

    4

    لا يوجد

    سنه6107

    علوم الحديث

    4

    -

    4

    لا يوجد

    المجموع

    12

     

    12

     

    المستوى الثاني

    رمز المقرر

    اسم المقرر

    الساعات المعتمدة

    المتطلب السابق

    نظري

    عملي

    مجموع

    سنة 6105

    قاعة البحث

    3

    -

    3

    لا يوجد

    سنة 6110

    ضوابط الجرح والتعديل

    4

    -

    4

    سنه6101

    سنة 6106

    الاختلاف على الراوي

    3

    -

    3

    لا يوجد

    سنة 6104

    مصادر  تراجم  رواة الحديث

    4

    -

    4

    سنه6101

    المجموع

    14

    -

    14

     

     

     

     

    المستوى الثالث

    رمز المقرر

    اسم المقرر

    الساعات المعتمدة

    المتطلب السابق

    نظري

    عملي

    مجموع

    سنة6109

    مهارات الصياغة الحديثية

    4

    -

    4

    سنه6101 + سنه6102

    سنة 6108

    الشروح الحديثية

    4

    -

    4

    لا يوجد

    سنة 6103

    مناهج المحدثين

    4

    -

    4

    لا يوجد

    المجموع

    12

    -

    12

     

    المستوى الرابع

    رمز المقرر

    اسم المقرر

    الساعات المعتمدة

    المتطلب السابق

    نظري

    عملي

    مجموع

    سنة 6115

    الرسالة

    -

    15

    15

    اجتياز جميع المقررات بمعدل لا يقل عن جيد جداً

    ​


    ​للتواصل:

    يمكنك أخي الطالب أختي الطالبة عند ظهور مشكلة أو حاجة في أي شأن إداري أو أكاديمي أو خدمي:

    التواصل مباشرة مع مسؤولي البرنامج عبر وسائل التواصل المبينة في الموقع.

    ومن المناسب الاطلاع على الوثائق الآتية؛ لمزيد من المعرفة عن الحقوق والواجبات.

    والوقوف على النماذج والأدلة اللازمة: الاطلاع على ملف أدلة وروابط هامة لطلاب وطالبات الدراسات العليا.

     

    العنوان:

    كلية أصول الدين والدعوة – الطابق الثالث – الجهة الشمالية – رقم المكتب:  .( SR60A )

     

    رئيس قسم السنة وعلومها

    د. عبد الله بن علي الروزي

    هاتف: 0112584694

    AATurkstany@imamu.edu.sa

     

    مدير برنامج الماجستير

    أ.د صالح سلامة محمد أبو صعيليك

    sssailik@imamu.edu.sa

     

    أمانة الدراسات العليا بالقسم

    هاتف: 0112582673

    اتصل بنا (imamu.edu.sa) ​


    ​الخدمات الالكترونية لطلاب الدراسات العليا​

    ​دليل الطالب لنظام البلاك بورد​

    ​دليل الطالب لنظام بانر​

    ​نظام عليا ​

    ​دليل استخدام نظام عليا ​

    ​موقع مكتبة الأمير سلطان​

    مواقع المكتبات المحلية والدولية ​

    ​المكتبة الرقمية السعودية​

    ​اللوائح والإصدارات​

    ​الأدلة الإرشادية​

    ​الأدلة الإرشادية لطلاب الدراسات العليا ​

    ​اللوائح والأنظمة​

    ​مدونة أخلاقيات البحث العلمي​

    ​نماذج لطلاب الدراسات العليا​

    ​دليل السياسات والإجراءات الموافقة على الرسالة العلمية​

    ​دليل السرقات العلمية ماهي وكيف تجنبها ​

    ​سياسة الملكة الفكرية للجامعة ​

    ​سلسلة كتيبات (دعم التعلم والتعليم في الجامعة) ​

    ​

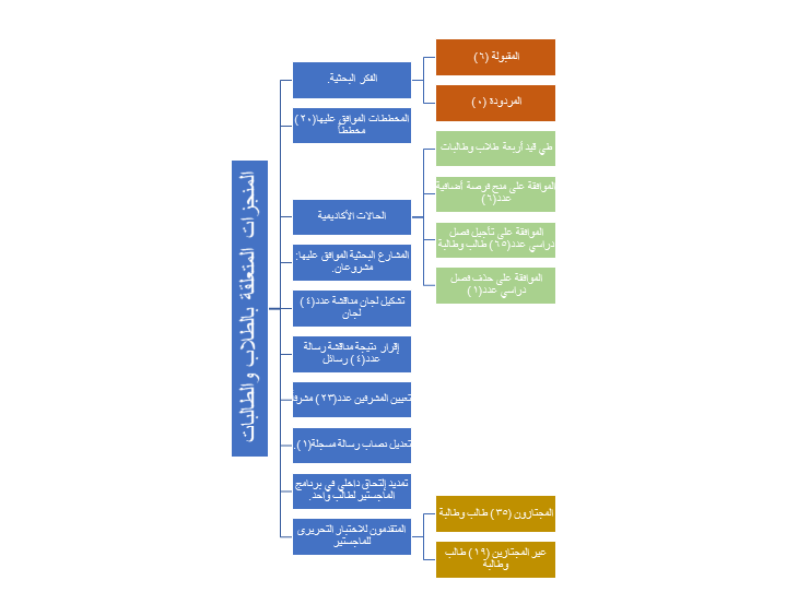
    منجزات وإحصائيات برنامج ماجستير السنة وعلومها في عام 1445هـ

    أولا: المنجزات المتعلقة بالطلاب والطالبات في البرنامج:

     ml.png

    ثانيا: اللجان المشكلة المتعلقة بالبرنامج

     mlm.png

    ثالثا: تكليف منسقي مقررات البرنامج وعددهم(4) أساتذة

    رابعا: الرسائل المسجلة في عام 1445هـ

    م

    الرسالة

    الطالب

    المشرف

    1

    الأحاديث المرفوعة والموقوفة في كتاب دلائل النبوة للبيهقي من أول الكتاب حتى نهاية باب حدي نفقة رسول الله صلى الله علي وسلم، تخريجا ودراسة

    مشرف بن محمد الشهري

    د.عبدالعزيز بن عبدالله الشايع

    2

    الأحاديث المرفوعة والموقوفة في كتاب دلائل النبوة للبيهقي من باب ما جاء في تحدث رسول الله صلى الله عليه وسلم بنعمة ربه عز وجل حتى نهاية باب ما جاء في اليهودي الذي سمته فقال له: هداك الله، فأسلم، تخريجا ودراسة

    وليد سالم

    د.ناصر بن محمد الهويمل

    3

    الأحاديث المرفوعة والموقوفة في كتاب دلائل النبوة للبيهقي من باب ذكر سرية بشير بن سعد إلى جناب حتى نهاية باب إذن رسول الله صلى الله عليه وسلم بالقفول من الطائف ودعائه لثقيف بالهداية، تخريجا ودراسة

    عبدالعزيز اليحيى

    د.عبدالعزيز الشايع

    4

    الأحاديث المرفوعة في كتاب الجليس الصالح الكافي والأنيس الناصح الشافي للمعافى بن زكريا النهرواني، تخريجا ودراسة

    معاني بنت فهد الشبوي

    د.ناصر بن محمد الهويمل

    5

    أخلاق الحرب في السنة النبوية دراسة حديثية موضوعية

    ريمة بنت وليد المديفر

    د.عبدالعزيز الشايع

    6

    الأحاديث المرفوعة والموقوفة في كتاب دلائل النبوة للبيهقي من باب ما جاء ف بناء الكعبة على طريق الاختصار وما ظهر فيها على رسول الله صلى الله عليه وسلم من الآثار حتى نهاية باب الإسراء برسول الله من المسجد الحرام إلى المسجد الأقصى وما ظهر ف ذلك من الآيات، تخريجا ودراسة

    عبدالله بن راشد الزنيدي

    د.عبدالعزيز الشايع

    7

    الأحاديث المرفوعة والموقوفة في كتاب "دلائل النبوة" للحافظ البيهقي من باب ما جاء في إخباره عن الحكمين اللذين بعثا في زمان علي رضي الله عنه حتى نهاية باب ماجاء في رؤيا عبدالله بن عباس رضي الله عنه في منامه في ليلة القدر، تخريجا ودراسة(

    عبدالله مسلمان

    د.عبدالله الصامل

    8

    الأحاديث المرفوعة والموقوفة في كتاب "دلائل النبوة" للحافظ البيهقي من باب ماجاء في دعائه صلى الله عليه وسلم للسائب بن يزيد وما ظهر فيه ببركة دعائه من الآثار حتى نهاية باب ماجاء في إخباره عن الفئة الباغية منهما بما جعله علامة لمعرفتهم، تخريجا ودراسة

    محمد بن خالد الشيباني

    د.محمد بن عبدالله المعدي

    9

    الأحاديث المرفوعة والموقوفة في كتاب "دلائل النبوة" للحافظ البيهقي من أول باب رجوع النبي صلى الله عليه وسلم إلى الجعرانة وقسم الغنيمة وإعطاء المؤلفة قلوبهم وما قالت الأنصار في ذلك إلى آخر باب عدد غزوات رسول الله صلى الله عليه وسلم وعدد سراياه، تخريجا ودراسة

    محمد بن سعود القاسم

    د.عبدالله بن برجس العبدالكريم

    10

    الأحاديث المرفوعة والموقوفة في كتاب "دلائل النبوة" للحافظ البيهقي من باب ماذكر في المغازي من دعائه صلى الله عليه وسلم حتى نهاية باب مجيء الأحزاب، تخريجا ودراسة

    طه خضر

    د.عبدالعزيز الشايع

    11

    الأحاديث المرفوعة والموقوفة في كتاب "دلائل النبوة" للحافظ البيهقي من باب الدليل على أن النب عرج به إلى السماء فرأى جبريل في صورته عند سدرة المنتهى وقبل ذلك كان قد رأى جبريل في صورته وهو بالأفق الأعلى حتى نهاية باب إجابة الله دعوة رسول الله على كل من كان يؤذيه في مكة من كفار قريش حتى قتلوا مع إخوانهم من الكفرة ببدر، تخريجا ودراسة(

    ياسين مزيود

    د.عبدالعزيز الشايع

    12

    الأحاديث المرفوعة والموقوفة الواردة في كتاب إصلاح المال لابن أبي الدنيا -تخريج ودراسة-

    جارالله بن أحمد الزهراني

    د.عبدالله بن صالح العنزي

    13

    )الأمر بالمعروف والنهي عن المنكر دراسة حديثية موضوعية

    خالد بن حايف الظفيري

    أحمد بن خالد آل مجناء

    14

    الأحاديث المرفوعة والموقوفة ف كتاب "العواصم والقواصم ف الذب عن سنة أبي القاسم صلى الله عليه وسلم" لابن الوزير اليماني "من بداية الكتاب، إلى نهاية مسألة: الجهر والإخفات" تخريجا -ودراسة

    آسية بنت عبدالعزيز الحمدان

    د.محمد بن عبدالله العمار

    15

    الأحاديث المرفوعة والموقوفة الواردة في كتاب نقض عثمان بن سعيد على المريسي الجهمي العنيد فيما افترى على الله في التوحيد للإمام عثمان بن سعيد الدارمي-تخريجا ودراسة

    عبدالله بن يوسف الحمود

    د.علي حدادي

    16

    الأحاديث المرفوعة والموقوفة الواردة في كتاب السنة لأبي بكر الخلال من باب: تفسير الزيادة والنقصان في الإيمان، إلى نهاية الكتاب -تخريج ا ودراسة

    حصة بنت عبدالله الشايع

    د.علي بن محمد الشبيلي

    17

    الأحاديث المرفوعة والموقوفة في كتاب العيال لابن أبي الدنيا "من أول الكتاب إلى نهاية باب في حفظ الله عز وجل المؤمن في ذريته من بعده" تخريج ا ودراسة

    عادل بن رجعان الحربي

    د.علي بن محمد الشبيلي

    18

    الأحاديث المرفوعة والموقوفة في كتاب إثبات عذاب القبر وسؤال الملكين للحافظ البيهقي تخريجا ودراسة

    سلام لواري

    د.بندر بن عبدالله الشويقي

    19

    الأحاديث المرفوعة والموقوفة في كتاب "العواصم والقواصم في الذبّ عن سنة أبي القاسم صلى الله عليه وسلم" لابن الوزير من بداية قوله: "ومما يَرِد على الزهري والطبري من النظر" إلى نهاية قوله: "كما جاء في تفسير قوله تعالى:

    الجوهرة بنت رياض الرميزان

    د.محمد العمار

     

     


شكرا على تقييمك
تاريخ أخر تحديث:
هل أعجبك محتوى الصفحة *
السبب
السبب

نرحب باستقبال بلاغك في حال وجود أي مشكلة تقنية تتعلق بالصفحة من خلال قناة التواصل هنا

تاريخ أخر تحديث:
الاستفسارات والمقترحات والشكاوى
الروابط الهامة
  • موقع رؤية السعودية
  • وزارة التعليم
  • البوابة الوطنية (سعودي)
  • هيئة الحكومة الرقمية
  • البيانات المفتوحة
  • موقع جدارات
  • منصة تفاعل
  • منصة استطلاع
الوصول السريع
  • المكتبات
  • مركز الإرشاد النفسي والاجتماعي (عناية)
  • المشاركة المجتمعية
  • ميثاق العملاء
  • الشروط والأحكام و إخلاء المسؤولية
  • المرآة
  • الملف الصحفي
  • الهوية البصرية
تابعنا على
@IMSIU_edu_sa
جميع الحقوق محفوظة لجامعة الإمام محمد بن سعود الإسلامية - م
  • السياسات
  • تواصل معنا
  • الوصول للجامعة
  • الاسئلة الشائعة
  • خريطة الموقع