برنامج ماجستير الآداب في الأدب الإنجليزي
Master of Arts in English Literature
Program Mission
The Master of Arts in English Literature program prepares graduates in literary studies and advanced writing through a rigorous curriculum, modern resources, and appropriate facilities that promote academic excellence, research innovation, and community engagement.

Program Goals
1. To equip graduates with a deep and specialized knowledge of English literature for advanced academic study.
2. To educate graduates in the scholarly methods of intellectual inquiry and critical analysis to engage with key issues in English literary studies.
3. To promote a supportive research environment for knowledge discovery and critical thinking by equipping graduates with essential research skills and modern technologies.
4. To integrate coursework with research training and conduct an independent Master's graduate research project to develop expertise in publishing.
5.To prepare literature graduates to effectively translate their knowledge into practical applications that hold significance in fulfilling the needs of community.
Student Admission Requirements
A) University Enrolment Requirements:
1. Saudi nationality or beneficiary of an official scholarship on an exchange program for non-Saudis
2. Holder of a university degree (Saudi or other recognized university)
3. Commendable ethical behavior and medically fit
4. Two letters of recommendation delivered by the applicant's former instructors
5. Paying the Program Fees. Yearly updated fees are available on the university website Click Here
NB: The student is not authorized to simultaneously enroll in two programs.
B) Enrollment Requirements for the Master of Arts in English Literature
a) BA in English language and literature in the following tracks with GPA 3.75 and above:
- English language
- English literature
- English language and literature
b) The applicant completed the following BA courses:
- Introduction to Literature
- Courses in Drama, Novel, Poetry, and Criticism.
- At least two courses in Arabic language
c) At least 80 points in the general test designed for assessing the competencies of applicants for admission to the university.
d) Applicants must have an IELTS Academic score of at least 6 overall and at least 6 in each skill, or an equivalent TOEFL score.
e) Pass the Program Admission Test and the admission interview
f) Competence in the use of IT skills and research applications.
g) Selection of the best candidates having prior experience and training record in case of equal applicant scores or excess in number of applicants to the program
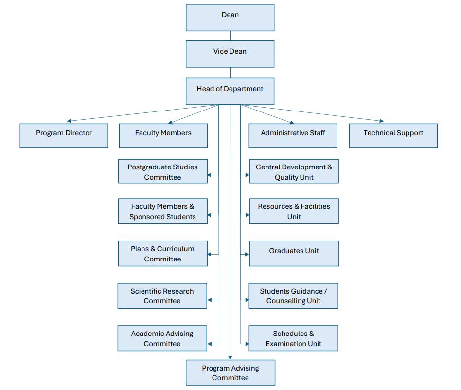
Organizational & Governance Structure of the Master of Arts in English Literature (MAEL) Program
